The Future of Reward Ecosystem

Ekosistem Loyalitas Cerdas: Penghargaan yang Terpersonalisasi

Menghubungkan capaian belajar di LENTERAMU dengan kebebasan bertransaksi di PointMarket. Didukung teknologi AI untuk pengalaman penukaran poin yang paling relevan untuk siswa.

5+
Target Merchant Partner
2M+
Target Pengguna Aktif
AI-Powered
RL Engine
Secure
Audit Transparan

Video Tour

Jelajahi Ekosistem PointMarket

Lihat betapa mudahnya mengelola semua poin reward siswa dalam satu dashboard terintegrasi.

Format Video: MP4 High Definition

Diskusi & Debat Eksklusif

Dengarkan perdebatan mendalam tim kami mengenai masa depan Loyalty Program. Episode ini membahas topik panas: Gamifikasi vs Personalisasi Pembelajaran.

  • Analisis Mendalam

    Membedah pro dan kontra dari kedua strategi pembelajaran user.

  • Wawasan Eksklusif

    Tips penerapan strategi yang relevan untuk dunia pendidikan di Indonesia.

Album Art
LIVE

Gamifikasi VS Personalisasi AI

Virtual Discussion

Durasi: 12:44 • Format: M4A

Mengapa Memilih PointMarket?

Alur Integrasi Lenteramu PointMarket

Klik untuk memperbesar & geser alur

INTEGRASI SISTEM

Alur Integrasi LENTERAMU-POINTMARKET

Kami menghadirkan sinergi inovatif antara ekosistem pembelajaran Lenteramu dengan keunggulan reward di PointMarket. Alur integrasi ini dirancang secara sistematis untuk memastikan setiap capaian belajar secara otomatis terkonversi menjadi poin loyalitas yang dapat digunakan di berbagai partner Pointmarket (Marketplace).

USER EXPERIENCE

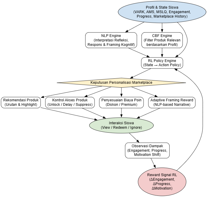
Personalisasi Marketplace

Bukan sekadar penukaran poin biasa. Dengan algoritma RL (Reinforcement Learning), marketplace kami menyesuaikan rekomendasi hadiah berdasarkan preferensi dan kebiasaan pengguna. Alur RL Marketplace memastikan Anda mendapatkan penawaran yang paling relevan dan menguntungkan setiap saat.

Alur RL Marketplace

Klik untuk memperbesar & geser alur

No Nama Dokumen Status
01 Whitepaper V1.0 Tersedia
02 API Documentation Tersedia
03 Legal Compliance Tinjauan
TRANSPARANSI DATA

Pustaka Dokumen

Kami memberikan transparansi melalui Pustaka Dokumen yang komprehensif. Tabel di samping merinci akses ke dokumen teknis dan operasional kami. Dengan akses yang terpusat, mitra dan pengguna dapat memahami landasan keamanan optimal yang kami terapkan di setiap transaksi.